寫稿
投稿
《氫氣站設計標準(征求意見稿)》發布
作者:官方
來源:住房和城鄉建設部辦公廳
所屬欄目:政策法規
發布時間:2022-11-04 10:13
[ 導讀 ]11月2日,住房和城鄉建設部辦公廳發布關于國家標準《氫氣站設計標準(征求意見稿)》公開征求意見的通知。
11月2日,住房和城鄉建設部辦公廳發布關于國家標準《氫氣站設計標準(征求意見稿)》公開征求意見的通知。
該標準是由中國電子工程設計院有限公司會同有關單位,共同在原《氫氣站設計規范》GB50177-2005的基礎上修訂而成。
本標準修訂的主要內容有:
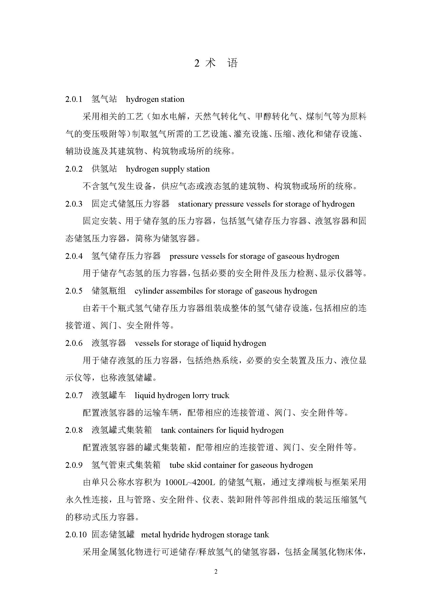
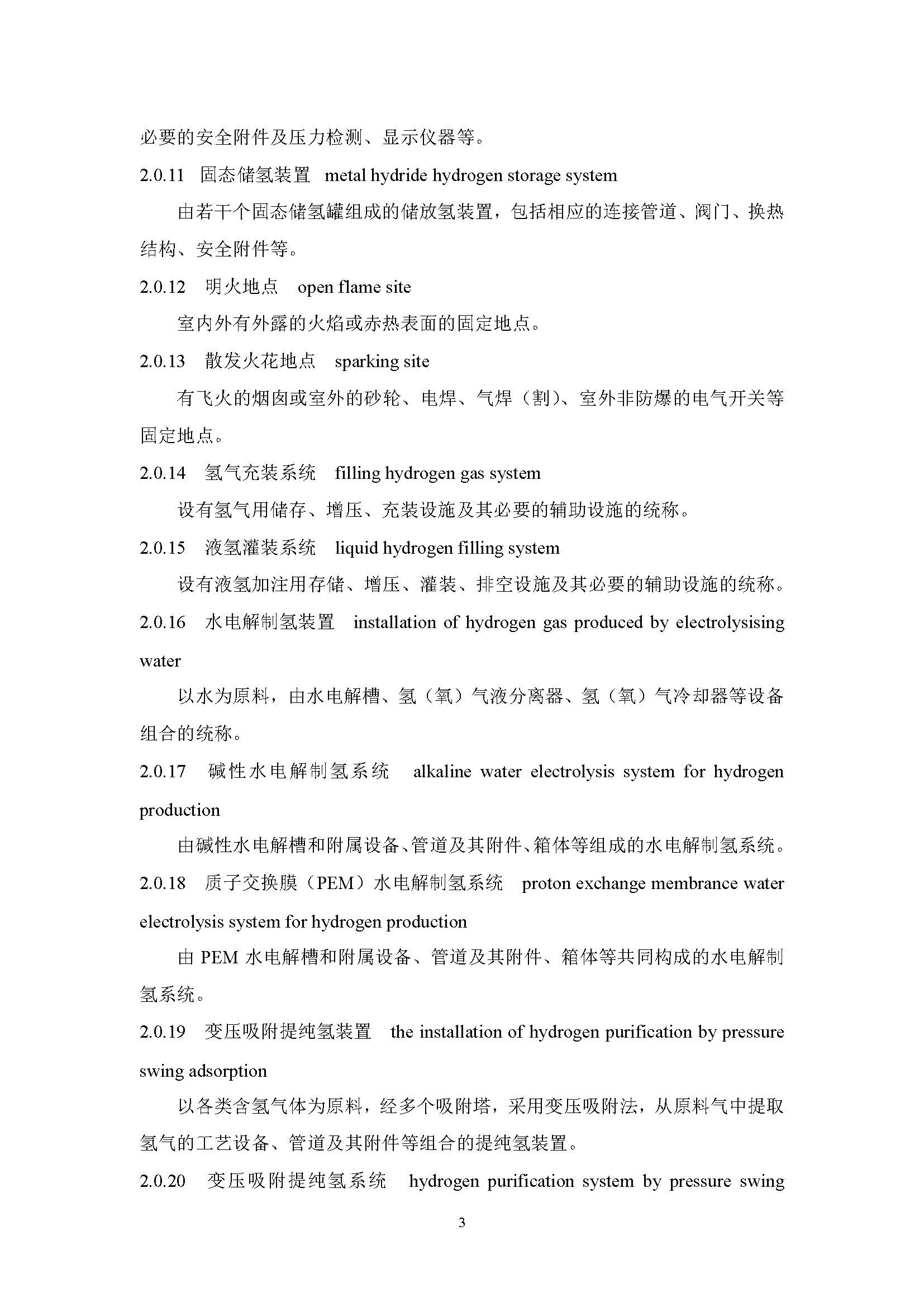
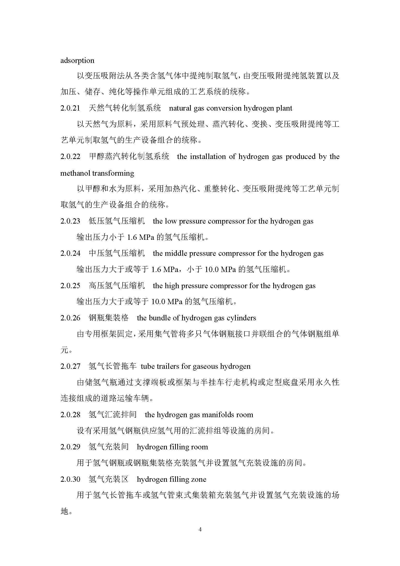
①增加和更新了氫氣站、供氫站相關術語和定義;
②補充完善了不同氫源的氫氣站、供氫站相關設計要求;
③增加了液氫相關要求;
④細化完善了總圖布置、工藝系統、設備選擇、工藝布置、建筑結構、電氣及儀表控制、防雷、防靜電、給水排水及消防、氫管道相關要求;
⑤增加了廠際氫氣管道相關要求。
























































免責聲明:凡注明來源為“氫啟未來網:xxx(署名)”,除與氫啟未來網簽署內容授權協議的網站外,其他任何網站或者單位未經允許禁止轉載、使用,
違者必究。非本網作品均來自互聯網,轉載目的在于傳遞更多信息,并不代表本網贊同其觀點和對其真實性負責。其他媒體如需轉載,
請與稿件來源方聯系。如有涉及版權問題,可聯系我們直接刪除處理。詳情請點擊下方版權聲明。