寫稿
投稿
5月10日,國家發改委、商務部公布《鼓勵外商投資產業目錄(2022年版)(征求意見稿)》,含多個氫能產業,分別為:氫燃料綠色制備技術(化學副產品制氫、生物制氫、來自可 再生能源的電解水制氫等)、儲存、運輸、液化;氫能制備與儲運設備及檢查系統制造;新能源汽車關鍵零部件研發、制造:空氣壓縮機、氫氣循環泵、氫氣引射器、增濕器、燃料電池控制系 統、升壓 DC/DC、70MPa 氫瓶、車載氫氣濃度傳感器;高技術綠色電池制造:動力鎳氫電池、鋅鎳蓄電池、鈉鹽電 池、鋅銀蓄電池、鋰離子電池、太陽能電池、燃料電池等;加氫站建設、經營;車用壓縮氫氣塑料內膽碳纖維全纏繞氣瓶。
原文如下:
國家發展改革委 商務部關于《鼓勵外商投資產業目錄(2022年版)(征求意見稿)》公開征求意見的通知
根據習近平主席在第四屆中國國際進口博覽會開幕式上的重要講話精神和國務院部署,我們對《鼓勵外商投資產業目錄》進行了修訂,形成了《鼓勵外商投資產業目錄(2022年版)(征求意見稿)》,現向社會公開征求意見。公眾可通過以下途徑和方式提出反饋意見:
1.登錄中華人民共和國司法部 中國政府法制信息網(.cn .cn),進入首頁主菜單的“立法意見征集”欄目提出意見。
2.登錄國家發展改革委門戶網站(.cn)首頁“互動交流”板塊,進入“意見征求”專欄,提出意見建議。
3.登錄商務部門戶網站(.cn)首頁“互動交流”版塊,進入“征求意見”專欄,提出意見建議。
4.電子郵件:pantr@ndrc.gov.cn,傳真:010-68501579
5.通信地址:北京市西城區月壇南街38號國家發展改革委外資司
意見反饋截止日期為2022年6月10日。
感謝您的參與和支持!
附件:1.鼓勵外商投資產業目錄(2022年版)(征求意見稿)
2.關于修訂《鼓勵外商投資產業目錄》的說明
國家發展改革委 商務部
2022年5月10日
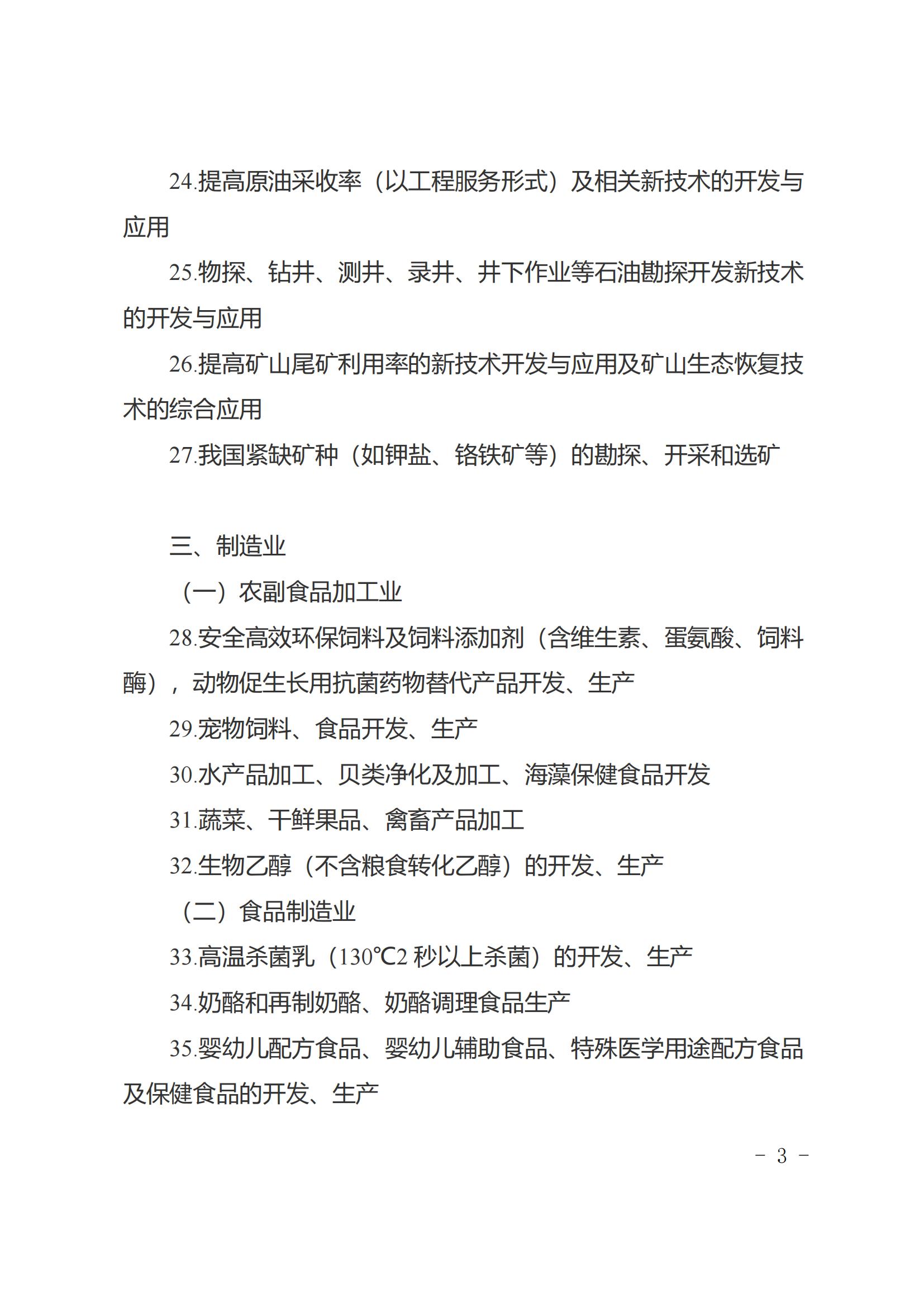
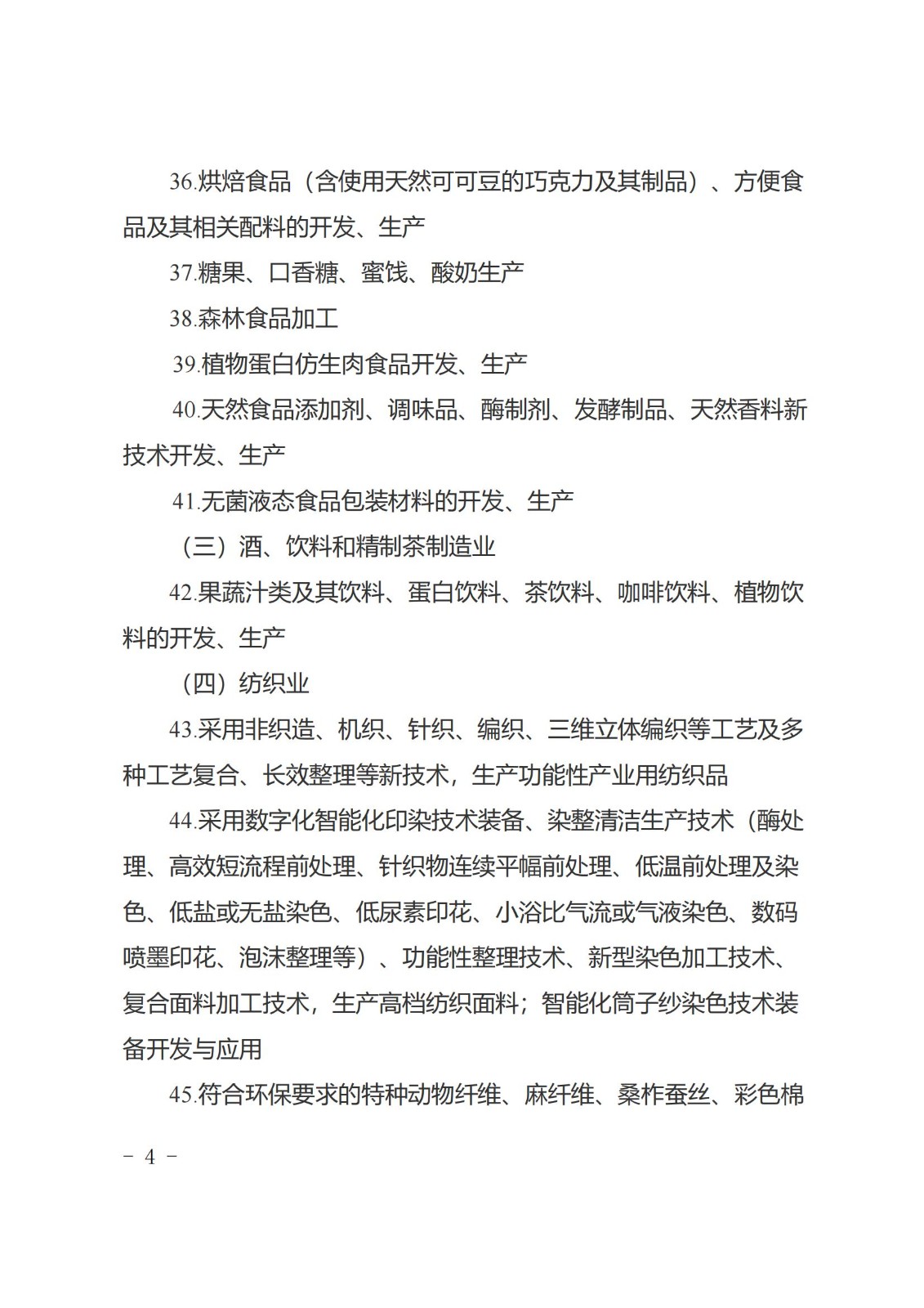
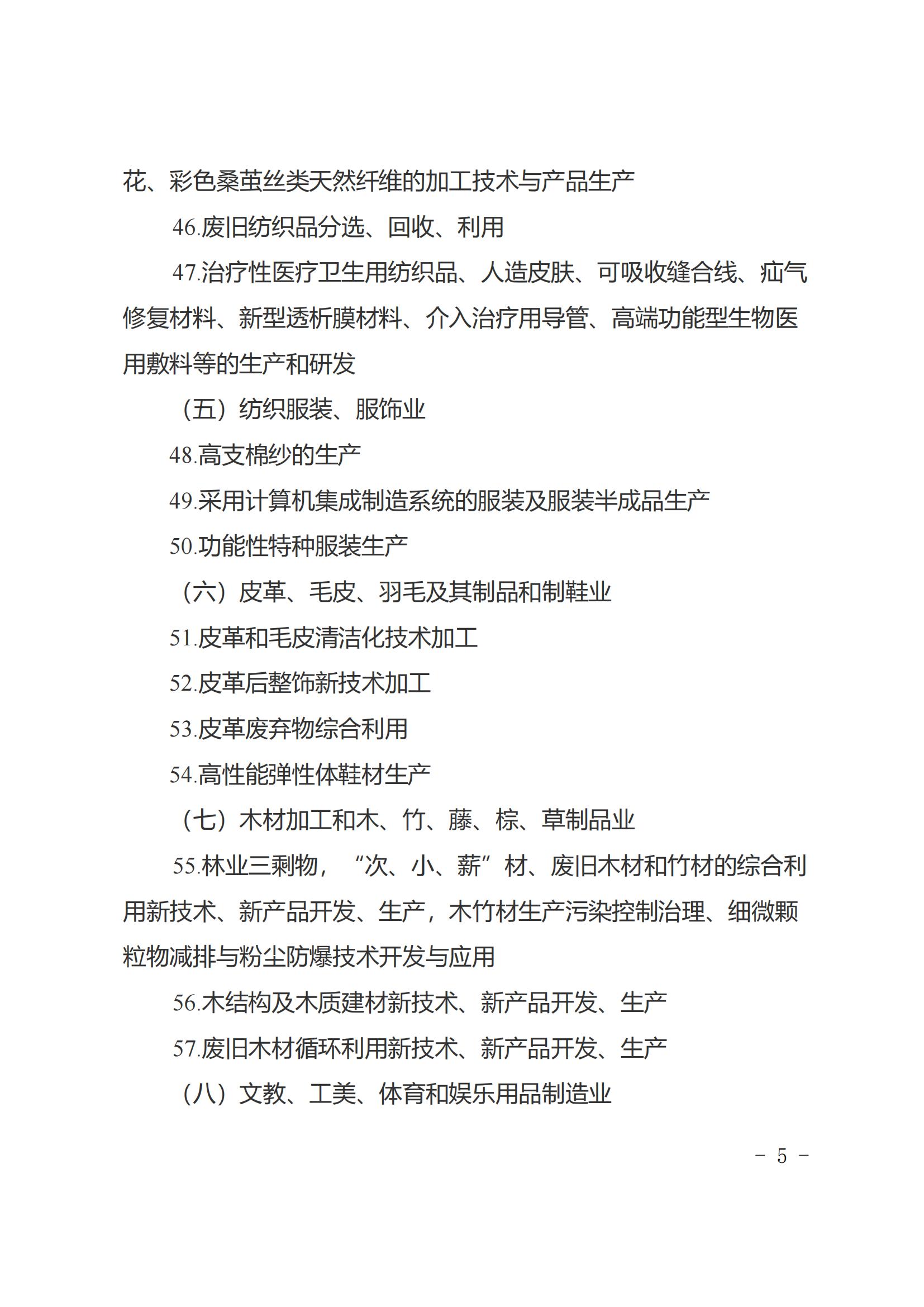
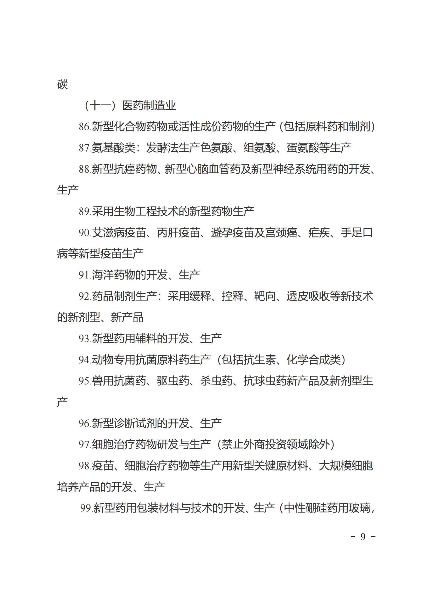
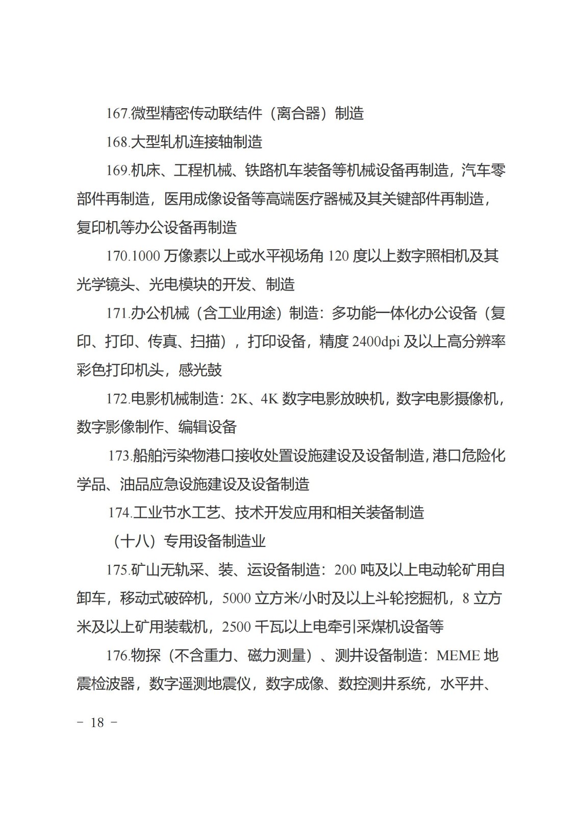
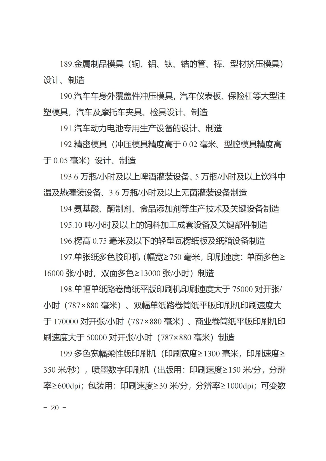
以下為部分截圖!PDF原文件可在網站智庫列表頁中下載(或者+V獲取:wxid_lbt1kiddc49u22 )



















