寫稿
投稿
氫燃料電池是氫能應用在交通領域的重要技術,具有環保、低噪音等特點,伴隨著國家逐步出臺相關政策,氫燃料電池在商業中的應用也在逐漸增加。
我們將對氫燃料電池產業的商業化發展情況和國家印發的相關政策、市場規模變化和發展趨勢預測、行業內部分企業的發展情況三個部分進行梳理,進行氫燃料電池的前景展望。
氫燃料電池的商業化發展
氫燃料電池作為商用車有一定的技術優勢,燃料電池有加注快、續航里程長的特點,適用于物流車、客車、重型卡車等。
另外,燃料電池的推廣需要大量氫能基礎設施建設投入,而商用車的行駛路線比較簡單,對加氫基礎設施的要求較低。
綜合上述因素,我國選擇了以商用車的示范運營作為燃料電池商業化進程的起點。目前我國燃料電池的推廣應用已經逐步從示范運營階段過渡到商業化的起步階段。其中車用氫燃料電池的商業化進程最快。
6月28日,水電水利規劃設計總院發布了《中國可再生能源發展報告2022》。《報告》數據顯示,2022年,中國氫燃料電池、氫燃料電池汽車市場規模同比分別增長104%和112%。
2022年,中國氫能燃料電池系統、燃料電池汽車銷售超過3000輛,累計1.3萬輛以上,在全球商用車燃料電池排在全球第一位,應用場景也從最開始的單一大客車到目前已經覆蓋到全系的商用車,累計已有60余家整車企業推出燃料電池汽車,70余家燃料電池發動機系統企業。
2022年3月印發的《氫能產業發展中長期規劃(2021-2035年)》提出,到2025年,我國將初步建立以工業副產氫和可再生能源制氫就近利用為主的氫能供應體系。燃料電池車輛保有量約5萬輛。(數據來源:新華社)

氫燃料電池汽車在新能源汽車中的占比
2022年1-6月,中國新能源汽車的產銷量分別達到了266.1萬輛和260.0萬輛。其中,燃料電池汽車產銷量分別為1803輛和1379輛,占比分別為0.07%和0.05%。可以看出,氫燃料電池汽車仍是市場中較為小眾的新能源汽車產品。

在我國目前的氫燃料電池汽車銷量中,客車占占比達到了97.63%,貨車占比僅有2.37%。由于燃料電池在長途重載領域具有優勢,預計卡車未來的占比會逐漸增加。(數據來源:中商產業研究院)
政策支持
自從2019年“兩會”中首次提出“氫能”后,國家能源局、發展和改革委員會、國務院以及各省市政府都頻繁發布了支持氫能行業的政策。
國家政策
2006年,國務院就將氫能及燃料電池技術寫入《國家中長期科學和技術發展規劃綱要(2006—2020年)》的先進能源技術之中。2014年,國務院發布《能源發展戰略行動計劃(2014-2020年)》,正式將氫能與燃料電池作為能源科技創新戰略方向和重點之一。
2016年《中國氫能產業基礎設施發展藍皮書(2016)》中制定了《中國氫能產業基礎設施發展路線圖》,規劃目標為:2020年加氫站數量100座,燃料電池車輛1000000輛;2030年,加氫站數量1000座,燃料電池車輛200萬輛。
此后,國家和地方相關主管部門先后出臺一系列關于引導和支持氫能發展的政策或者規范性文件,直至今日,30個省份已將氫能寫入了“十四五”發展規劃。
2022年,國家發展改革委、商務部就《鼓勵外商投資產業目錄(2022年版)(征求意見)》公開征求意見。其中多項涉及燃料電池電堆方面。

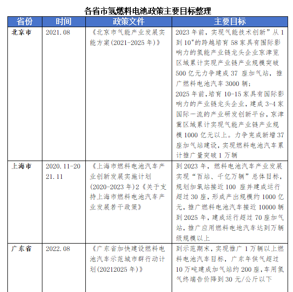
地方政策


燃料電池的發展離不開整個氫能產業的發展,當下關鍵技術的研發和應用是公司搶占行業發展先機的關鍵,只有氫能行業快速發展,燃料電池才具備茁壯成長的土壤,下一期將會為您梳理目前行業發展的詳細內容。
