寫稿
投稿

氫啟未來網獲悉,3月9日,東營市人民政府發布關于印發《東營市氫能產業發展規劃(2022-2025年)》的通知。
原文內容如下:
東營市氫能產業發展規劃(2022—2025年)
氫能是一種來源廣泛、清潔無碳、靈活高效、應用場景豐富的二次能源,是推動傳統化石能源清潔高效利用和支持可再生能源大規模發展的理想互聯媒介,是實現工業、交通運輸、建筑業等領域大規模深度脫碳的最佳選擇。發展氫能產業,對我市傳統煉化企業實現綠色轉型、風電光伏等新能源儲存消納、新產業戰略接替等具有重要意義。為進一步明確我市氫能產業發展方向、發展重點和路徑,加快打造綠氫動能轉換先行示范區,引領氫能產業高質量發展,根據《氫能產業發展中長期規劃(2021—2035年)》《山東省氫能產業中長期發展規劃(2020—2030年)》等文件編制本規劃,規劃期限為2022—2025年,展望到2030年。
一、發展環境
(一)面臨形勢。
從國際看,發展氫能已經成為全球共識,美國、日本、韓國、歐盟等主要發達國家和地區已將氫能納入能源發展戰略,持續加大技術研發與產業化扶持力度,重點企業在氫能技術研發、關鍵材料制造等方面處于全球領先位置。氫能由示范應用逐步走向規模化推廣,產業發展全面提速。
從國內看,我國是世界上最大的制氫國,年制氫量約3300萬噸,其中達到工業氫氣質量標準的約1200萬噸。可再生能源裝機量全球第一,在綠色氫能的供給上具有巨大潛力。國內已初步掌握氫能制備、儲運、加氫、燃料電池和系統集成等主要技術和生產工藝,氫能產業呈現加快發展態勢。根據中國氫能聯盟預計,到2050年,氫能將在中國終端能源體系中占比達到10%,產業鏈年產值12萬億元,成為引領經濟發展的新增長點。
從省內看,山東是工業和能源大省,目前正在全力建設綠色低碳高質量發展先行區,加快發展氫能產業是推動經濟社會發展全面綠色轉型的重要著力點。山東氫能來源廣泛,年產氫氣約260萬噸,氯堿、焦化等行業副產氫、化石燃料制氫規模較大,光伏發電裝機規模全國第一、風電裝機規模全國第四,具備發展新能源制氫的良好條件。省委、省政府高度重視氫能產業發展,在全國省級層面率先編制氫能產業中長期發展規劃,超前布局,積極推動能源轉型。
(二)基礎條件。
我市氫能供應和消納能力強,發展綠氫潛力大,油地協同發展前景廣闊,具備較好的發展基礎。
1.氫能供應能力強。我市氫氣來源廣泛,石油煉化、鹽化工等行業副產氫資源豐富,氫氣品質好、價格低,具備大規模利用的成本優勢。現有氫氣生產能力104.3萬噸/年,其中煉化企業氫氣生產能力99.5萬噸/年、鹽化工企業氫氣生產能力4.8萬噸/年。除企業自用外,年可富余3.36萬噸,企業適當提升制氫裝置負荷后,年可外供氫氣7萬余噸。同時,電解水制氫項目已取得突破,氫氣供給能力將進一步提升。
2.發展綠氫潛力大。我市是全省重要的光伏、風電基地,可再生能源資源稟賦好、發展速度快。截至2022年12月,全市可再生能源裝機459.9萬千瓦,其中光伏發電裝機253.4萬千瓦、風電裝機198.9萬千瓦、生物質發電裝機7.6萬千瓦。到“十四五”末,預計可再生能源裝機容量將達到2400萬千瓦,約占全省的四分之一,在全省率先建成“雙千萬千瓦級風光儲一體化基地”,可再生能源年發電量461億千瓦時,可有效滿足大規模發展電解水制氫的綠色電力需求。
3.氫能消納能力強。我市化工產業基礎雄厚,化工企業既是氫能的供給方也是需求方,汽油加氫、柴油加氫、蠟油加氫、加氫裂化等環節,甲醇、胺、鹽酸等產品生產均需氫氣為原材料。在電解水制氫實現規模化、成本大幅下降之前,化工企業副產氫能夠提供品質較好、價格較低的氫氣資源;在電解水制氫技術進一步成熟,成本具有比較優勢,得以大規模普及應用后,化工行業又可適當壓減化石燃料制氫規模,以綠氫替代灰氫作為高質量原材料主要來源,成為消納氫氣的主要產業。
4.油地協同發展前景廣闊。勝利石油管理局有限公司將氫能作為重要戰略新興產業、油田未來產業加以謀劃,成立專門新能源開發部門,負責推進氫能等新能源開發利用工作,已聚集一批高層次專業人才。同時,按照中石化氫能發展定位,重點圍繞氫能交通、綠電制氫兩個方向開展技術儲備、項目布局和產業鏈融合發展規劃,勝利石油管理局有限公司具有豐富的氫能、氫能裝備及CCUS(碳捕集)應用場景,具備與我市協同發展氫能產業的良好基礎,將為我市發展氫能產業提供重要支撐。
雖然我市在氫能制取方面具有資源優勢,但也存在氫能產業鏈條短、短板缺項多,承載產業發展的項目少等問題。一是綠氫制取項目規模小、產能低。二是氫氣儲運方面,正在研制的碳纖維車載儲氫氣瓶尚不具備產業化條件。三是加氫站建設處于起步階段,建設標準尚未建立,建設審批和運營監管辦法尚未制定。四是氫燃料電池汽車產業鏈作為氫能應用的重要下游產業,在我市基礎薄弱,且氫燃料電池汽車推廣應用面臨現實困難,尚不能對氫能產業發展起到帶動作用。
二、總體要求
(一)指導思想。堅持以習近平新時代中國特色社會主義思想為指導,全面貫徹黨的二十大精神,完整準確全面貫徹新發展理念,按照山東省建設綠色低碳高質量發展先行區的部署要求,以推動高質量發展為主線,搶抓氫能產業發展機遇,把氫能作為促進能源生產和消費革命、推動傳統產業轉型的重要引擎,大力加強技術研發,提升裝備制造水平,貫通氫能產業鏈條,構建新型產業生態,加快示范推廣應用,打造東營氫能品牌,積極建設綠氫動能轉換先行示范區,為端牢能源飯碗貢獻力量。
(二)基本原則。
1.統籌布局,突出重點。立足資源優勢和產業基礎,堅持系統思維,優化總體布局,明確實施路徑,重點突破電解水制氫技術和裝備、儲運技術和裝備,探索綠氫進入煉化產業動能轉換體系的路徑和方法,構建區域優勢明顯的綠氫供應體系。
2.政府引導,市場主導。發揮政府對氫能產業發展的規劃引導和政策激勵作用,規范產業發展秩序,引導市場消費,營造良好環境。發揮市場對產業發展的驅動作用和資源配置的決定性作用,充分調動和激發企業等各類市場主體在氫能產業發展上的主導作用。
3.創新驅動,示范引領。堅持自主創新和引進消化吸收相結合,明確主攻方向,以核心技術和關鍵材料為突破口,推動重點企業加強技術研發,加快形成具有自主知識產權的技術、標準和品牌。探索形成可再生能源利用的低成本模式,降低綠氫制取成本,加快氫能多領域多場景示范推廣應用,強化加氫基礎設施建設,促進氫能產業規模化發展。
4.標準先行,綠色安全。建立健全涵蓋氫氣制取、儲運、應用、加氫基礎設施建設等的標準體系,以標準引領產業高質量發展。堅持“能源生產低碳化、能源消費綠色化”,合理規劃引導氫能產業發展方式,優化氫能制備工藝,推動氫能綠色化生產。強化安全標準和規范體系建設,做好全產業鏈安全管控,嚴格防范化解安全風險。
(三)發展目標。到2025年,建立完善的氫能產業發展政策、標準支持體系,初步形成產業集聚,突破一批關鍵技術,打造一批示范項目,建成氫能大數據服務平臺,創建東營綠氫品牌,將東營市打造成為山東省綠氫生產應用標桿城市。
——產業初具規模。氫能制備供給結構優化,合理控制灰氫增長規模,優先發展可再生能源制氫,初步構建“灰氫提純利用+綠氫制取”氫能供應體系,氫能外供能力達到12萬噸/年,其中灰氫提純7萬噸/年、綠氫制取5萬噸/年,實現二氧化碳減排約50萬噸/年。培育30家以上氫能相關企業,力爭氫能產值達到100億元。
——技術創新取得突破。培育5家綠氫技術研發機構,扶持一批氫能技術與裝備核心攻關項目,突破大規模電解水制氫技術、裝備和工藝,突破儲運、加裝等重點應用技術和裝備,形成氫能產業核心制造能力。
——氫能示范應用取得明顯成效。初步建立以可再生能源制氫、就近利用為主的氫能供應和消納體系,打造1個氫能應用園區示范、3個煉化綠氫替代示范、1個有色金屬冶煉綠氫替代示范、3個“風光電+氫儲能”一體化示范,建成加氫站數量、推廣應用氫燃料電池汽車數量達到省定目標。
到2030年,形成較為完備的綠氫產業技術創新體系、綠氫供應消納體系,實現可再生能源制氫低成本規模化生產和廣泛應用,培育50家以上氫能相關企業,力爭產業總值達到300億元,建成綠氫動能轉換先行示范區。
三、產業布局
以健全完善氫能全產業鏈體系為目標,以綠氫制備和工業領域綠氫替代為重點,立足現有資源和產業基礎,著眼長遠、兼顧當前,發揮各區域優勢,構建“一核兩區三基地”產業布局。
(一)“一核”引領。依托中部區域,以東營區、東營經濟技術開發區、勝利石油管理局有限公司為核心,打造創新發展先行試驗區和核心區。結合勝利油田氫能發展戰略,充分發揮勝利油田資源、人才和技術優勢,東營區、東營經濟技術開發區裝備制造和化工產業基礎優勢,推動氫能創新發展,在綠氫制備、氫能裝備研發制造、煉化綠氫替代、有色金屬冶煉綠氫替代、CCUS、氫燃料汽車推廣、氫能大數據服務平臺建設等方面先行先試,積累技術和經驗,對全市氫能產業發展形成引領帶動作用。
(二)“兩區”聯動。依托北部區域,即河口區、東營港經濟開發區,打造綠氫動能轉換規模化試驗區;依托南部區域,即廣饒縣、黃三角農高區,打造鏈接魯氫經濟帶融合發展區。北部區域充分利用鹽堿灘涂、坑塘水面、鹽場、海域等土地海洋資源,重點推進可再生能源基地化規模化開發,保障綠氫制取的電力需求。以煉化綠氫替代為主攻方向,加快技術研發,持續優化原料供給結構,為規模化利用打好基礎。南部區域充分發揮工業副產氫優勢,重點發展氫氣提純、儲運項目,加快融入魯氫經濟帶、氫走廊城市群,與濟南、青島、淄博、濰坊等先行市融合發展,率先打造氫燃料電池汽車氫能供應基地。發揮汽車零部件制造優勢,加快建設華東智能網聯汽車試驗場,引進氫燃料電池汽車及關鍵零部件制造項目,超前布局加氫站,開展氫燃料電池汽車應用試點示范,帶動氫能汽車全產業鏈發展。
(三)“三基地”創新發展。建設綠氫制備和動能轉換基地、氫能裝備制造基地和氫能綜合利用示范基地,強化資源要素支持,加快創新發展。
1.綠氫制備和動能轉換基地。以7個化工園區、12個煉化企業化工重點監測點、5個氯堿企業為依托,規劃期重點發展氫氣回收技術和提純技術,提高化工副產氫的品質和產能,中遠期探索可再生能源大規模制氫,打造綠氫制備和動能轉換基地。
2.氫能裝備制造基地。以東營區、東營經濟技術開發區為依托,規劃期發展電解水制氫裝備、儲氫裝備、CCUS裝備、氫燃料動力裝備等,中遠期拓展到氫能全產業鏈裝備,打造氫能裝備制造基地。
3.氫能綜合應用示范基地。以東營港經濟開發區、廣利港產業園區為重點,建設氫能產業科研中心、校企合作成果轉化中心,加快氫能與燃料電池創新研發,開展煉化企業綠氫替代轉型示范、儲能一體化示范、氫燃料熱電聯供等示范,推動加氫站、氫燃料電池動力車輛示范應用,打造氫能綜合利用示范基地。
四、重點發展任務
圍繞構建創新、綠色、智慧、高端的氫能全產業鏈,實施7項重點任務。
(一)健全完善產業鏈條。制定氫能產業鏈優化提升方案,圍繞氫能制取、儲運、應用及氫能裝備制造、氫燃料電池零部件制造五大產業鏈條,放大優勢、補足缺項,著力培育鏈主企業,帶動上下游企業加快發展,全方位打造氫能產業鏈。
1.優先發展制氫產業鏈和氫能裝備產業鏈。以勝利油田石化總廠、唐正能源公司為電解水制氫產業龍頭企業,加快實施堿性電解水制氫、PEM電解水制氫項目;支持化工企業實施工業副產氫提純項目,形成綠氫制備產業集群。發揮裝備制造傳統優勢,以科瑞油氣、新大新材料、漢德自動化為氫能裝備鏈主培育企業,加快實施CCUS、高性能儲氫瓶、氫能動力系統、電解水制氫裝備等產業化項目,培育一批氫能裝備專精特新“小巨人”企業,補齊氫氣液化、高端閥門、車載供氫系統等鏈條,帶動氫能裝備制造業快速形成優勢。
2.加快發展氫能應用產業鏈和儲運產業鏈。推廣勝利油田石化總廠綠氫替代經驗,推動煉化企業綠氫替代;以中金嶺南有色金屬股份有限公司整合方圓有色金屬有限公司為契機,探索氫氣替代天然氣在有色金屬冶煉工藝中的應用;以中石化山東石油公司為龍頭,加快加氫站建設,帶動氫氣廣泛應用,形成氫能應用產業鏈條。以山能集團、新大新材料公司為鏈主培育企業,加快實施風光氫儲一體化項目、儲氫瓶產業化項目,帶動氫能儲運業發展。探索引進“氫—氨—氫”技術路線項目,解決運輸難題,發展氫氨下游產業。
3.引進發展氫燃料電池關鍵零部件產業鏈。依托汽車零部件產業、新材料產業優勢,充分發揮華東智能網聯汽車試驗場作用,重點引進國內外氫燃料電池汽車產業鏈頭部企業,融入濰柴動力供應體系,補足產業鏈短板,帶動燃料電池電控系統、驅動電機等關鍵零部件產業發展。
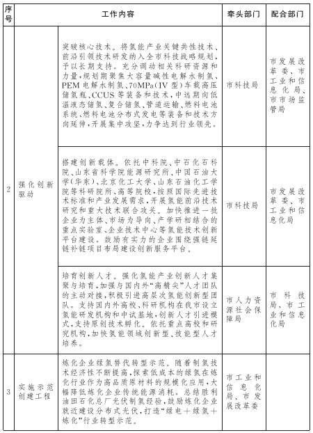
(二)強化創新驅動。發掘具有專精特新潛力的氫能相關企業,加快聚集人才、技術、資金等創新要素,優化創新體制機制,激發企業創新活力,集中優勢力量突破氫能產業關鍵核心技術,提升氫能裝備制造能力,打造核心競爭力。
1.突破核心技術。將氫能產業關鍵共性技術、前沿引領技術研發納入全市科技戰略規劃,予以長期支持。充分調動相關科研資源和力量,規劃期聚焦大容量堿性電解水制氫、PEM電解水制氫、氨裂解制氫、70MPa(IV型)車載高壓儲氫瓶、CCUS等技術和裝備,中遠期向低溫液態儲氫、復合儲氫、管道運輸、燃料電池系統、燃料電池分布式發電等技術和裝備方向延伸,開展集中攻堅,力爭達到行業領先。
2.搭建創新載體。依托中科院、中石化石科院、山東省科學院能源研究所、中國石油大學(華東)、北京化工大學、山東石油化工學院等科研院所、高等院校,對接濰柴動力國家燃料電池技術創新中心等創新平臺,按照國際先進技術標準和產業發展需求,開展氫能前沿技術研究和重大技術聯合攻關。加快推進一批企業為主體、市場為導向、產學研相結合的重點實驗室、企業技術中心等氫能技術創新平臺建設,鼓勵有實力的企業圍繞強鏈延鏈補鏈項目布局建設創新服務平臺。
3.培育創新人才。強化氫能產業創新人才集聚與培育,加強與國內外“高精尖”人才團隊的主動對接,積極引進高層次氫能創新型團隊。支持國內外高校、科研機構在我市設立氫能研發機構和中試基地,創新人才引進模式,支持原創技術孵化。依托重點高校和研究機構,加快氫能領域創新型、技能型人才培養。
(三)實施示范創建工程。探索氫能多元化應用,在工業、交通、建筑等領域創建示范項目,發揮引領作用,逐步推廣應用,不斷減少化石能源消費,推進綠色低碳發展。
1.煉化企業綠氫替代轉型示范。隨著制氫技術經濟性不斷提高,探索低成本的綠氫在煉化行業作為高品質原材料的規模化應用,大幅降低煉化企業傳統能源消耗。總結勝利油田石化總廠光伏制氫經驗,鼓勵煉化企業就近建設分布式光伏,打造“綠電+綠氫+煉化”行業轉型示范。支持勝利石油管理局有限公司加快實施百萬噸級CCUS示范工程、科瑞油氣公司加快CCUS裝備研制,進一步在化工行業推廣應用,有效減少碳排放。
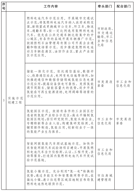
2.燃料電池汽車應用示范。開展城市交通試點示范,將氫燃料電池汽車納入政府采購范圍,新購置或更換城市公交車、環衛車、物流車、通勤車等,按一定比例選用氫燃料電池汽車。優先在公共交通車輛比較集中的中心城區、有條件的縣區開展車輛推廣示范,鼓勵勝利石油管理局有限公司開展企業通勤和物流場景示范。逐步推進氫燃料電池動力車輛在港區、油田作業區、重點產業園區示范應用。
3.儲能一體化示范。依托通信基站、數據中心、鐵路通信站點、電網變電設施等場所,加快推進通信和數據存儲領域氫能分布式應急電源示范應用,提高設備供電可靠性。發揮氫能調節周期長、儲能容量大的優勢,逐步開展氫能在可再生能源消納、電網調峰等場景的示范應用,打造山能集團、唐正能源公司氫儲能試點,探索培育“風光電+氫儲能”一體化應用新模式。
4.氫能園區示范。鼓勵有條件的工業園區打造省級氫能產業綜合示范區,高水平編制氫能園區規劃,招引研究院所、氫能頭部企業、專精特新等企業入駐,構建集研發檢測、關鍵零部件制造、氫能應用、創新創業于一體的氫能產業生態體系。
5.智能網聯氫能汽車測試基地示范。加快華東智能網聯汽車試驗場項目建設,開展氫燃料電池汽車全方位檢測、認證、工程開發、咨詢等服務,打造國內氫燃料電池汽車開發試驗示范基地。
6.氫能小鎮示范。充分利用“氫—電”轉換的優勢,通過多能互補和智慧微網等手段,在偏遠小鎮、港口住宅等區域因地制宜布局氫燃料電池熱電聯供示范。
(四)構建產業標準體系。健全完善氫能全產業鏈標準體系,推進標準化建設,支撐產業高質量發展。
1.健全完善標準體系。支持企業、高等院校、科研機構等加強與省內外專業機構合作,積極參與國家標準、行業標準制定,建立完善涵蓋氫能制備與提純、儲運與加注、應用以及檢驗檢測等各環節的標準體系。
2.推動相關標準實施。實施標準化戰略,建立完善標準化工作機制,積極對接國家標準、行業標準實施,加快氫能產品和服務公共檢驗檢測平臺建設,為氫能產業向高水平邁進提供支撐。
(五)加快基礎設施建設。規劃建設氫能基礎設施,提高“制儲運加用”一體化配套服務能力,超前建設智能互聯的氫能大數據服務平臺,形成與產業發展相適應、與推廣應用相協調的基礎設施保障網絡。
1.建設加氫站。按照合理配套、適度超前原則推進加氫站布局建設,根據國家、省加氫站建設標準和規范,出臺加氫站建設運營管理辦法,明確監管部門,規范審批流程。鼓勵支持有能力、有基礎的企業利用自有加油、加氣站點,改擴建為具有加氫功能的能源合建站。
2.構筑氫能運輸網絡。完善氫氣運輸保障體系,開展氫氣長管拖車運輸和液氫運輸示范。依托我市油氣管網密集優勢,采用現有天然氣管道改造、氫氣與天然氣摻混輸送、規劃建設輸氫管網等方式,逐步實現氫氣大規模、長距離、低成本輸送。
3.建設氫能大數據服務平臺。依托山能集團新能源大數據中心、勝利油田數據平臺、東營市工業互聯網創新中心,建設氫能大數據服務平臺,實現產業運行監測、氫氣質量追溯、加氫站和燃料電池汽車運行維護監測、氫能利用碳強度測算與管理服務等。
(六)加大項目招引力度。搶抓氫能產業發展重大機遇,發揮我市綠電資源豐富、綠氫市場空間巨大的優勢,打通綠電制氫、“氫—氨—氫”綠色化工發展路徑,篩選確定一批項目承載平臺和區塊,瞄準國內外氫能產業鏈重點頭部企業開展精準招商,落地一批氫能產業重大項目。
1.加快謀劃重大項目。圍繞構建“一核兩區三基地”氫能產業布局,確定一批項目承載園區、產業招商平臺,留足資源空間,重點謀劃一批氫能產業重大龍頭項目。重點推進中能建、國華能源等氫能綜合利用、零碳產業園項目。
2.全力招引重大項目。明確項目招引目標任務,以“高端+高新”為招引導向,以“龍頭+集聚”為培育目標,緊盯國內外氫能產業鏈頭部企業,開展園區招商、產業招商、以商招商,落地一批重大項目。重點對接德固特等氫能儲存裝備制造企業,金宏氣體等氫能制取回收企業,華昌化工等氫燃料電池企業,三維化學等氫能源總包與設計企業。充分利用全省大力推廣氫燃料電池汽車契機,瞄準行業實力雄厚、技術水平高的氫燃料電池電堆等核心部件龍頭企業開展大項目招引。
(七)做好安全環保保障。構建氫能產業全生命周期安全環保管理體系,保障產業高水平健康發展。
1.加強產品質量管控。引導企業建立完善質量管理體系,嚴格依照規范組織生產,加大技術人員培訓力度,提高檢驗檢測和質量保障能力。加強對生產許可證獲證企業的事中事后監管,保障產品質量安全。
2.強化安全管理。嚴格執行氫能產業各類產品、設備制造、工程建設、運營管理等安全技術標準,夯實安全發展基礎。加強對氫能生產、儲運和應用中重大安全風險的管控,嚴格落實安全風險化解措施。建立健全安全生產和事故應急處置工作機制。
3.完善環境保護措施。開展氫能產業環境影響綜合評價,實施環境質量和污染排放總量雙控制,與國家及區域環境保護規劃相協調,確保規劃實施具有環境合理性。加強氫能產業污染物排放管理,加強對制氫過程中廢氣、廢水以及廢料等污染物的處置與監管,完善回收處理制度,實現達標排放。
五、保障措施
(一)加強組織領導。建立健全氫能產業發展工作推進機制,統籌協調全市氫能產業發展重點工作,完善氫能產業發展政策體系。各責任部門按照職責分工,加強對氫能產業發展的協調指導,確保各項任務落地實施。
(二)加強政策保障。堅持以規劃為引領,聚焦我市氫能產業發展的關鍵環節和重大問題,在氫能安全管理、氫能基礎設施建設運營管理等方面制定審批和監督管理制度,在關鍵核心技術裝備創新、試點示范應用、標準體系建設、氫能項目招引、項目審批、項目布局規劃等方面制定支持政策,構建氫能發展“1+N”政策支持保障體系,為氫能產業快速發展創造優良環境。
(三)加強財政金融支持。建立健全政策引導、企業為主、社會參與的多元化投入體系,發揮財政資金引導作用,支持氫能產業試點示范推廣應用。加強銀企對接合作,鼓勵金融機構為氫能企業提供綠色信貸支持與服務,降低融資成本。探索設立氫能產業發展基金,支持氫能企業在資本市場上市融資。
(四)加強人才引育。落實人才支持政策,創新人才引進方式,積極引進國內外氫能領域領軍人才和技術團隊,推動高端智力資源集聚。創新人才交流合作方式,聯合國內外氫能領域的高校、科研機構和企業,建立人才雙向培養機制。通過校企合作、國際合作等方式,鼓勵高校、大專院校開設相關課程,培育一批高層次、復合型人才及各類技能型人才,為產業發展奠定人才基礎。
(五)加強安全監管。堅持安全、可持續發展原則,落實企業安全生產主體責任和各職能部門監管責任,確保氫能產業鏈各環節的設計、制造、運營等符合安全標準規范,保障氫能產業安全健康發展。
附件:1.重點任務措施分工表
2.氫能產業重點項目









