寫稿
投稿
關于征求《氫能源有軌電車運營管理規范》團體標準(征求意見稿)意見的通知
作者:官方
來源:全球氫能網
所屬欄目:氫業資訊
發布時間:2021-12-20 15:48
[ 導讀 ]由佛山市氫能產業協會提出并歸口的《氫能源有軌電車運營管理規范》團體標準已完成起草工作,現公開征求意見。請各相關單位查閱本...
協會各部門、會員單位:
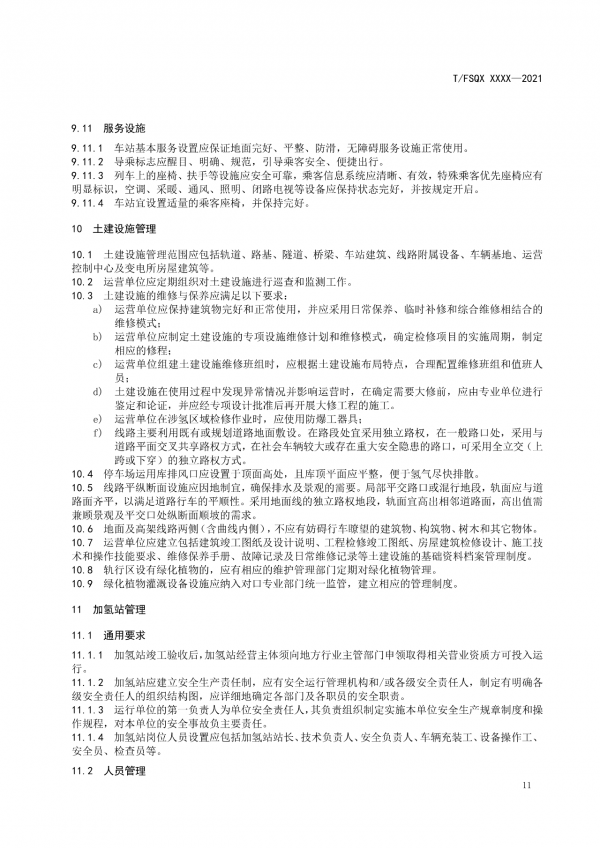
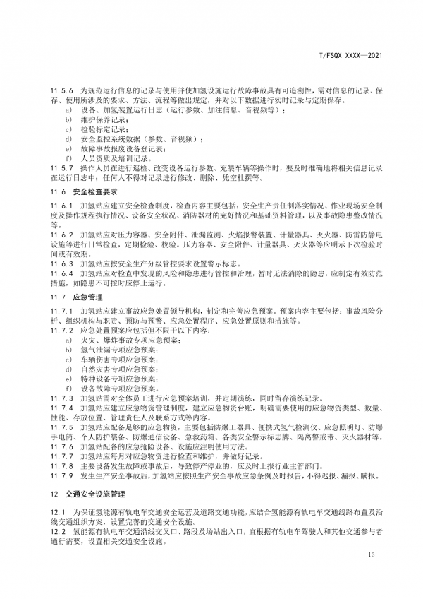
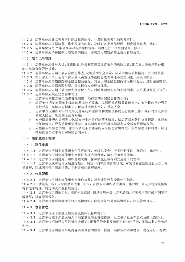
由佛山市氫能產業協會提出并歸口的《氫能源有軌電車運營管理規范》(計劃編號:FSQX-2021004)團體標準已完成起草工作,現公開征求意見。
請各相關單位查閱本通知附件,填寫《征求意見表》,并于2021年12月27日前將《征求意見表》以電子郵件的形式,反饋至佛山市氫能產業協會秘書處。
佛山市氫能產業協會秘書處聯系方式如下:
聯系人:袁麗 18826308866
郵 箱:FS18826308866@163.COM
佛山市氫能產業協會
2021年12月15日




















免責聲明:凡注明來源為“氫啟未來網:xxx(署名)”,除與氫啟未來網簽署內容授權協議的網站外,其他任何網站或者單位未經允許禁止轉載、使用,
違者必究。非本網作品均來自互聯網,轉載目的在于傳遞更多信息,并不代表本網贊同其觀點和對其真實性負責。其他媒體如需轉載,
請與稿件來源方聯系。如有涉及版權問題,可聯系我們直接刪除處理。詳情請點擊下方版權聲明。